ExamQuestions.com

Register
Login
AWS Certified Solutions Architect Professional Exam Questions

Amazon

AWS Certified Solutions Architect Professional

414 / 465

Question 414:

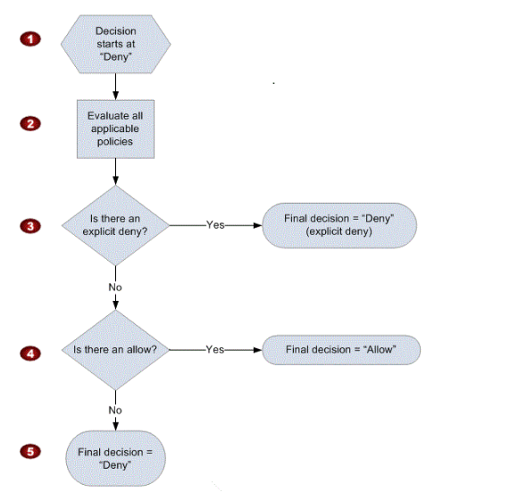
Which of the following are correct statements with policy evaluation logic in AWS Identity and Access Management?

Answer options:

A.An explicit deny does not override an explicit allow.
B.By default, all requests are allowed.
C.An explicit allow overrides default deny.
D.An explicit allow overrides an explicit deny.
E.By default, all requests are denied.